Summary
SPF and GF Lgr5-GFP mice
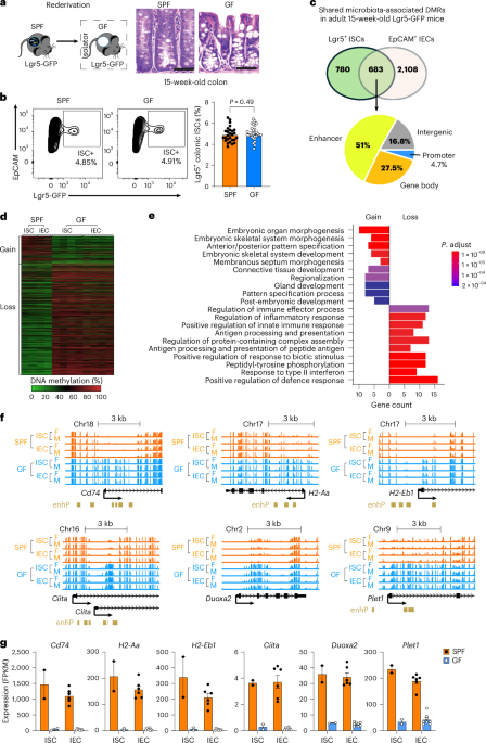
We used a knock-in Lgr5EGFPIRESCreERT2 mouse model (Lgr5-GFP) in which green fluorescent protein (GFP) expression is driven by endogenous Lgr5 regulatory sequences11. Lgr5-GFP mice were backcrossed to the C57BL/6J strain for more than 20 generations to ensure a geneticall…
Source: Nature
Exclusive AI-Powered News Insights (For Members only)
Disclaimer:This content is AI-generated from various trusted sources and is intended for informational purposes only. While we strive for accuracy, we encourage you to verify details independently. Use the contact button to share feedback on any inaccuracies—your input helps us improve!





